Página Inicial
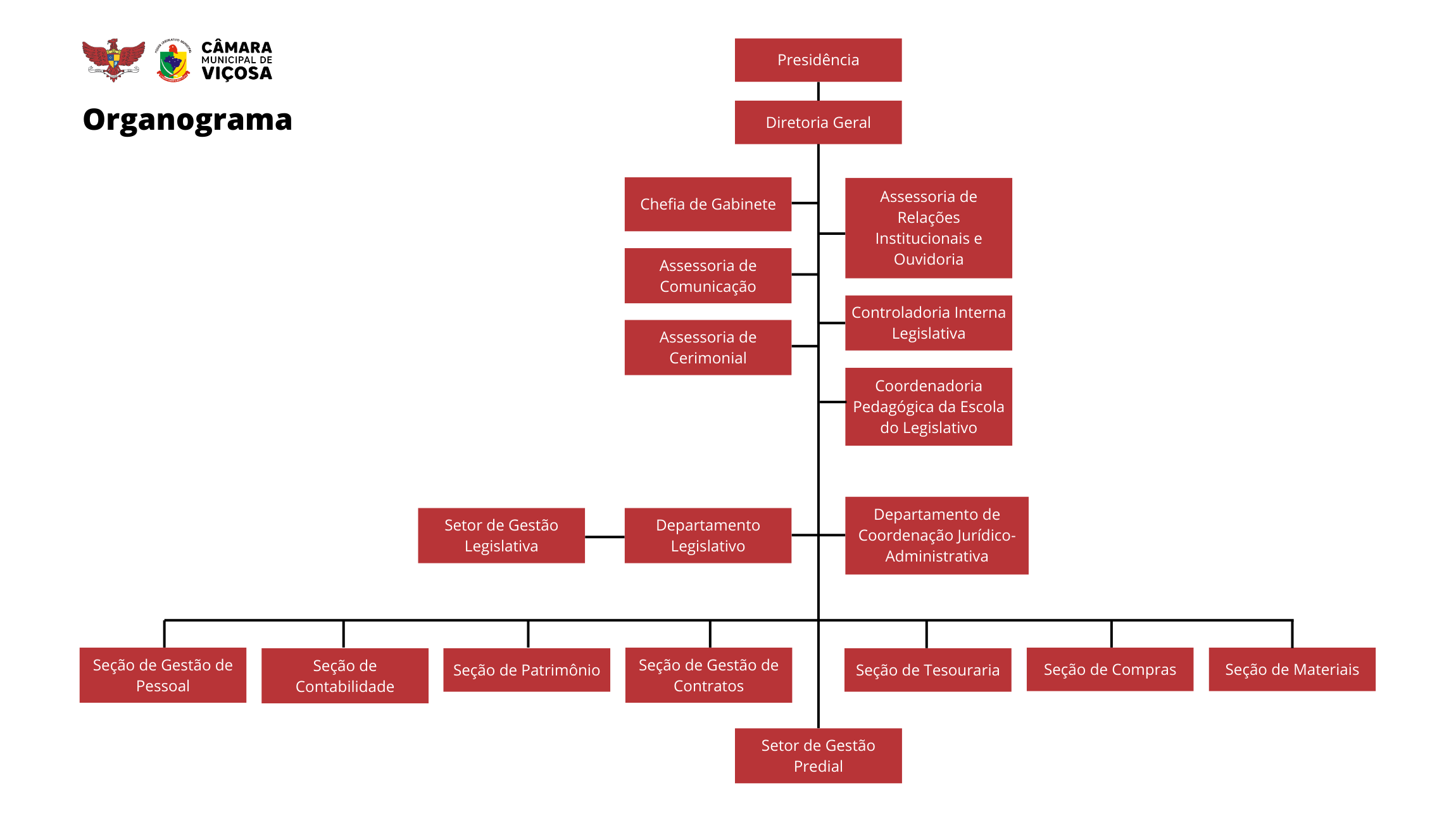
organograma