Ir para o conteúdo.
|
Ir para a navegação
Ferramentas Pessoais
Navegação
Mapa do Site
Acessibilidade
Contato
VLibras
Contraste
Acessar
Busca
Busca Avançada…
Página Inicial
Escola do Legislativo de Viçosa
Você está aqui:
Página Inicial
/
A Câmara
/
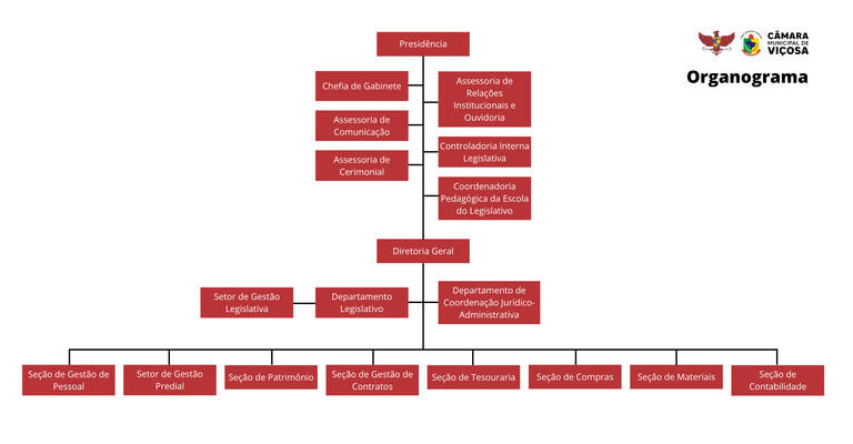
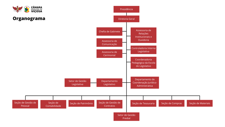
Organograma
Info
Organograma
Tweet
por
adm
—
publicado
23/10/2025 11h25,
última modificação
23/10/2025 11h51