Ir para o conteúdo.
|
Ir para a navegação
Ferramentas Pessoais
Navegação
Mapa do Site
Acessibilidade
Contato
VLibras
Contraste
Acessar
Busca
Busca Avançada…
Página Inicial
Você está aqui:
Página Inicial
/
organograma
Info
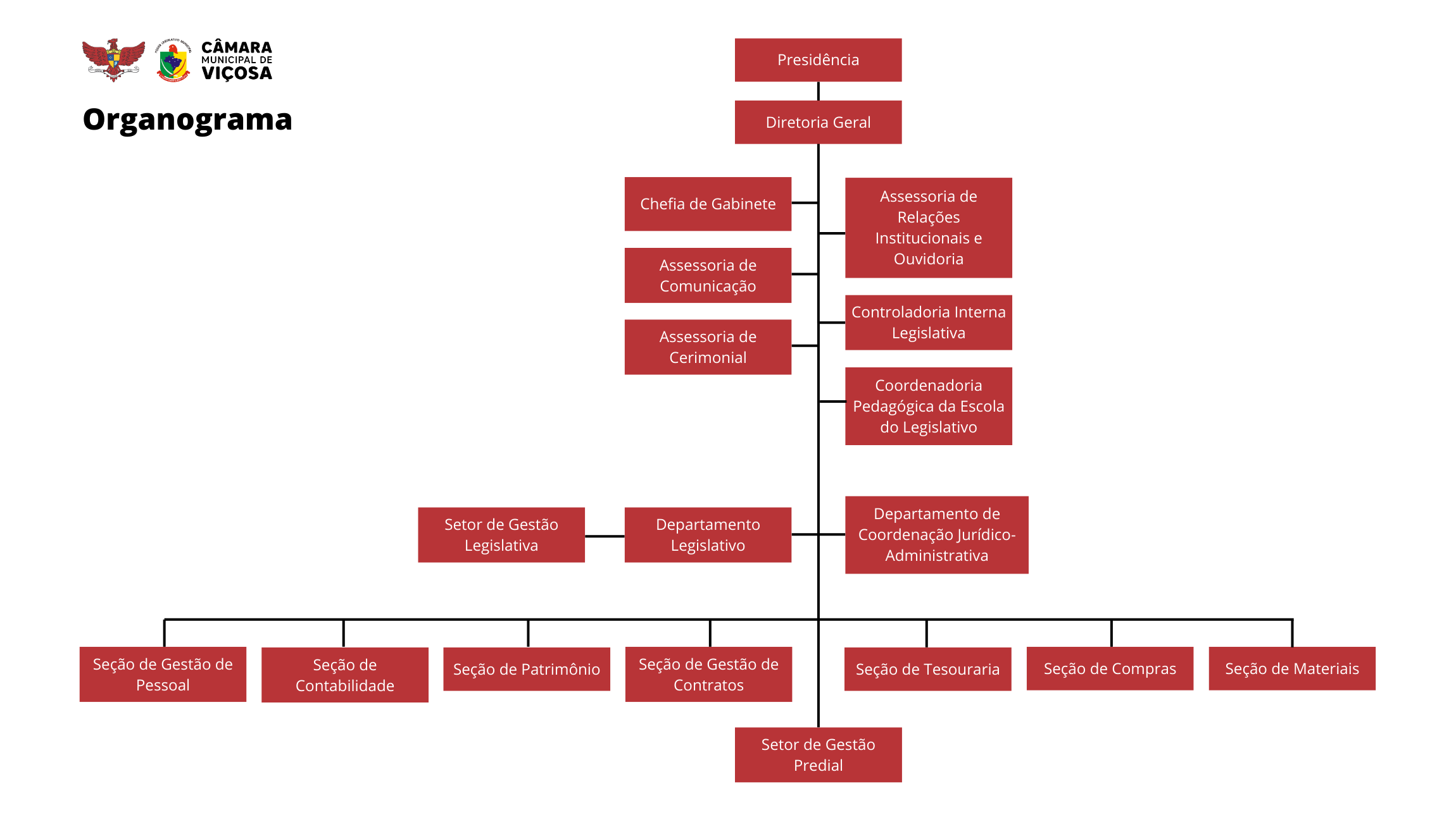
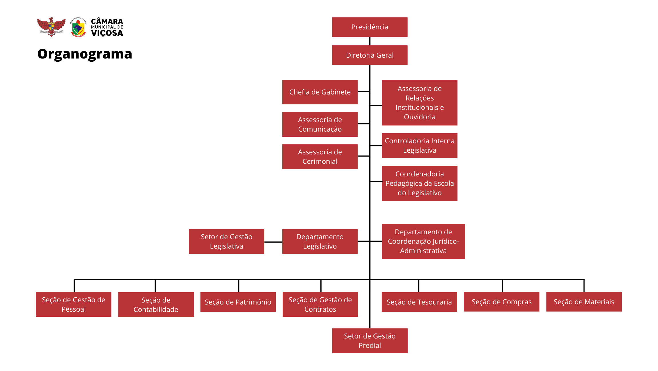
organograma
por
adm
—
última modificação
06/02/2026 09h44
Imagem no tamanho completo:
141 KB
|
Visão
Download